当前位置:
首页
>
政府政策解读
>
部门解读
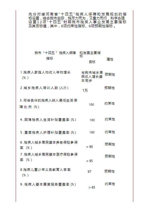
一图读懂《许昌市“十四五”残疾人保障和发展规划》
【信息来源:
】
【作者:
】
【信息时间:2022-07-12 17:12 阅读次数:
】【字号
大
中
小
】【
我要打印
】【
关闭
】
原文链接:
许昌市人民政府关于印发许昌市“十四五”残疾人保障和发展规划的通知
手机扫一扫
官方微博
微信公众号